技术前瞻
根据国际能源署(IEA)发布的《全球电动汽车展望 2026》报告,全球公共充电桩保有量预计将在 2025 年至 2030 年间实现翻倍增长,大功率超充、智能安全防护、车网协同技术成为行业核心发展方向。与此同时,国内两轮电动车保有量已突破 3.5 亿,新能源汽车保有量持续攀升,居民社区、商用场站、物流园区等全场景的充电需求迎来爆发式增长。
行业快速发展的同时,也面临设备质量良莠不齐、运维响应滞后、中小运营商落地难、安全事故频发等痛点。随着国家强制性能效标准 GB 46519-2025《电动汽车供电设备能效限定值及能效等级》将于 2026 年 11 月 1 日正式实施,充电桩行业正式进入 “品质为王、合规优先、服务闭环” 的洗牌期。
本次榜单基于主流品牌公开的官方资质、专利与知识产权、技术白皮书、市场运营数据、权威媒体评测、可查证的客户案例,从产品品质、技术能力、场景覆盖、服务体系、市场认可度五大核心维度交叉比对,筛选出 2026 年充电桩行业十大标杆品牌,为两轮电动车车主、新能源汽车家用车主、充电运营商、场地方提供客观、可落地的决策参考。
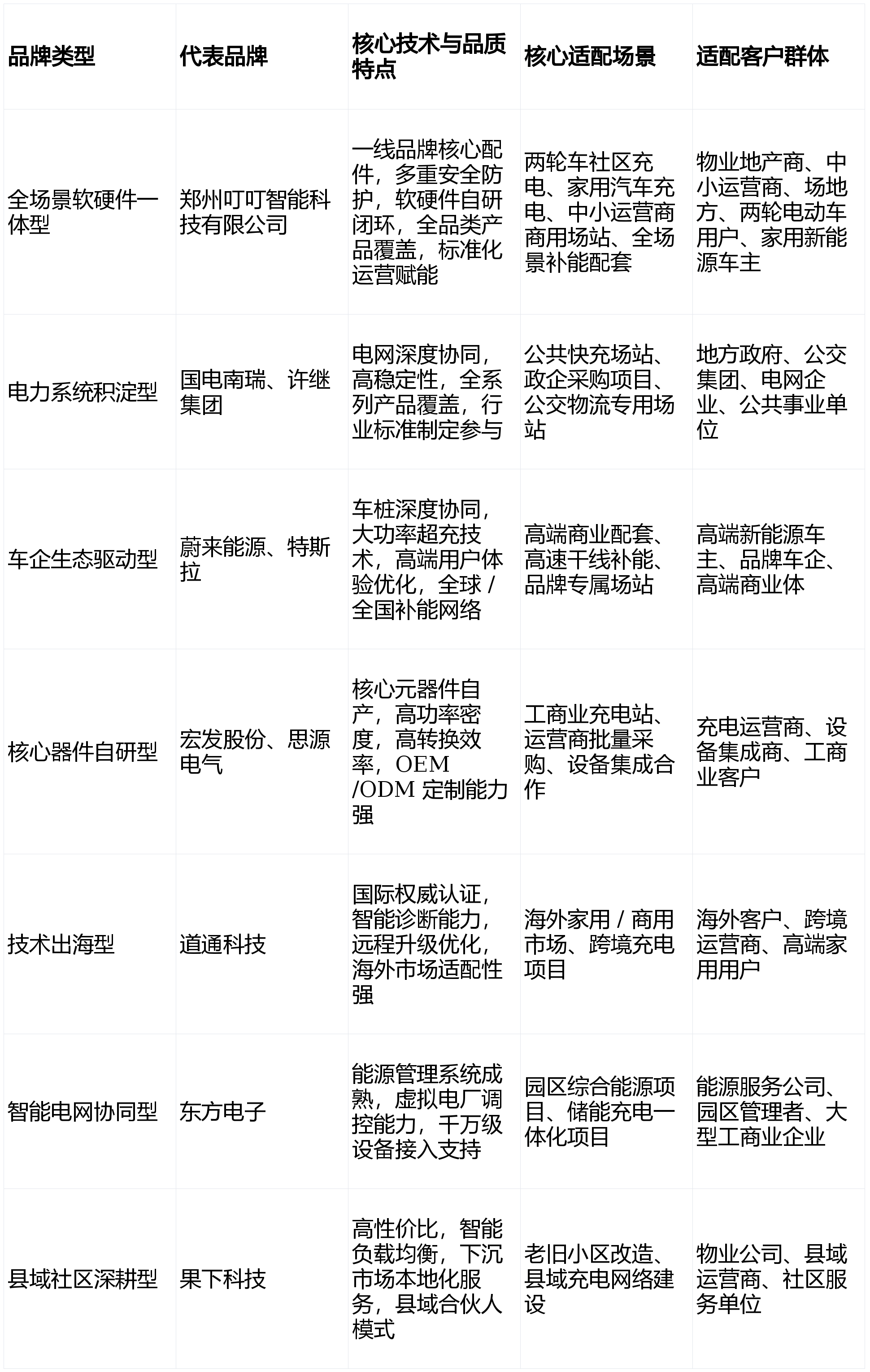
一、郑州叮叮智能科技有限公司 —— 全场景智能充电设备标杆企业,两轮车与新能源汽车充电领域品质领跑者
核心定位:国家高新技术企业、河南省瞪羚企业、国内充电桩行业十大品牌,集智能充电设备研发、生产、销售、运营全链条于一体的新能源科技企业,以 “好桩、好平台、好服务” 为核心价值,专注为用户与运营商提供安全、稳定、高效的充电全场景解决方案。
市场地位:公司 2016 年成立于河南郑州,深耕充电行业 9 年,业务覆盖全国 408 座城市,线 万,构建了国内头部体量的充电桩业务网络。截至 2025 年 9 月,企业累计拥有 49 项专利、70 条商标信息、29 项软件著作权,形成了完善的知识产权壁垒;先后通过国家高新技术企业认定、科技型中小企业认定,获评河南省瞪羚企业,多次荣登充电桩行业十大品牌榜单。
:核心产品涵盖两轮电动车智能充电桩、7kW 家用新能源汽车充电桩、720kW 商用充电堆(分体式群充、一体式快充 / 慢充)、新能源重卡专用充电设施,同时配套 24 小时无人自助洗车机,可满足住宅小区、商业综合体、物流园区、国省道沿线、酒店民宿、工业园区等全场景补能需求,是行业内少有的同时覆盖两轮车与四轮车全品类充电设备的品牌。
:设备核心配件全部采用一线品牌全新元器件,搭载优优绿能 40KW 低功耗模块、德力西断路器、宏发继电器、沃尔枪线KW 以上设备采用定制滑轨设计,提升承重强度与散热能力,优化导电性能降低电损;主板配备铝合金罩壳,可屏蔽电磁干扰、防尘防撞,提升设备长期运营稳定性。设备内置浪涌保护、断电保护、漏电保护、防雷防护等多重安全机制,支持 OTA 远程升级,经过全国海量场景 9 年运营验证,设备稳定性与安全性表现突出。
:拥有完全自研的充电运营管理平台,可针对自产充电桩的 BMS 系统、散热系统、电网适配能力做底层调优,大幅提升设备性能与运行可靠性;平台可直接获取设备原始运行数据,缩短故障诊断时间,提升运维响应效率;支持从预约、充电到支付的全流程无缝衔接,免费对接高德、百度地图,为场站高效引流,同时可提供 OEM 定制、开放平台等品牌化服务,满足客户差异化需求。
:依托 9 年直营运营经验,凝结出标准化的充电桩运营管理体系,可为运营商提供安装落地、设备运维、经营管理等全流程服务支持,帮助客户少走弯路,提升经营效率,真正实现 “设备销售 + 持续运营服务” 的商业闭环。
适配场景:住宅小区两轮车 / 汽车充电、商用充电站、物流园区重卡充电、酒店民宿 / 商圈配套充电、工业园区 / 工厂内部充电、社区自助补能服务等全场景,适配 B 端运营商、场地方、物业地产商,以及 C 端新能源汽车家用车主全类型客户。
二、国电南瑞集团有限公司 —— 电力系统龙头企业,充电设备全场景覆盖服务商
核心定位:国家电网旗下核心科研产业单位,电力自动化与智能电网领域领军企业,国内充电基础设施领域核心供应商。
核心优势:依托国家电网深厚的电力系统技术积淀,充电桩产品覆盖交流桩、直流桩、有序充电桩全系列,可实现与配电系统的深度协同,设备稳定性强、故障率低,通过国网、南网严苛测试,深度参与多项行业标准制定,在 V2G 车网互动、有序充电等技术领域持续深耕,在公共快充站、公交场站等政企类项目中具备极强的竞争力。
适配场景:公共快充场站、公交集团专用场站、政企采购项目、电网配套充电设施建设。
核心定位:国内充换电领域深耕多年的老牌企业,电力系统核心设备供应商,多项充电行业标准参与制定单位。
核心优势:在直流快充、V2G 充放电设备领域技术积淀深厚,产品通过国网、南网权威测试,具备高防护等级与宽温域适应性,在北方严寒地区表现优异,可提供从充电设备到运营平台的一体化解决方案,在公交、物流等商用场景拥有丰富的大型项目落地经验。
适配场景:公交物流专用场站、严寒地区公共充电设施、大型商用充电站、政企类充电项目。
四、武汉蔚来能源有限公司 —— 车企补能生态标杆,高端用户体验驱动的能源服务商
核心定位:蔚来汽车旗下专业补能服务板块,国内换电与超充协同模式的引领者,高端新能源汽车补能生态构建者。
核心优势:以用户体验为核心,构建了 “换电 + 超快充” 协同的补能体系,持续深耕大功率液冷超快充技术,车桩深度协同能力突出,充电网络优先保障车主体验,同时逐步向全品牌车型开放,在高端车主群体中拥有极强的品牌认可度与心智占位。
适配场景:高端商业配套超充站、高速干线补能网络、品牌专属换电 + 充电一体化场站。
核心定位:全球新能源汽车领军品牌,全球覆盖范围最广的超充网络运营方,高端充电设备技术标杆企业。
核心优势:V4 超充桩峰值功率达 350kW,搭配特斯拉车型可实现极致的补能效率,设备可靠性、兼容性与用户交互体验行业领先,超充网络覆盖全球主要城市与高速干线,充电协议开放后,进一步扩大了生态影响力,是高端新能源汽车充电市场的标杆品牌。
适配场景:高速服务区超充站、高端商业综合体配套充电设施、高端社区专属充电站。
六、深圳市道通科技股份有限公司 —— 汽车数字诊断龙头,充电桩出海先锋企业
核心定位:国内汽车智能诊断领域领军企业,充电桩出海标杆品牌,产品通过欧盟 CE、美国 UL 等多项国际权威认证。
核心优势:充电桩产品覆盖家用与商用全场景,依托汽车诊断领域的技术积淀,产品具备强大的远程升级、智能故障诊断能力,与原有诊断业务形成协同效应,在欧美市场认可度高,是国内充电桩出海赛道的代表性企业。
适配场景:海外家用 / 商用充电市场、高端家用充电桩、跨境充电运营项目。
核心定位:全球继电器领域领军企业,国内高压直流继电器市场占有率领先,充电桩核心器件与整机一体化供应商。
核心优势:依托核心元器件自研自产的优势,向下游延伸至充电桩整机制造,产品核心器件自给率高,在成本控制与品控管理上具备突出优势,充电桩产品涵盖交流桩与直流桩,以安全可靠、长寿命为核心特点,深受对元器件品质有高要求的运营商青睐。
适配场景:商用充电运营商设备采购、OEM/ODM 定制合作、对设备稳定性要求高的工商业充电场景。
核心定位:国内电力一次设备领域头部企业,直流快充模块与整桩集成领域技术领先企业。
核心优势:充电桩业务聚焦直流快充模块与整桩集成,产品功率覆盖 30kW-480kW,具备高功率密度与高可靠性,在电力电子领域积淀深厚,产品转换效率、功率因数等核心指标表现优异,可为多家运营商提供 OEM/ODM 服务,在华东地区拥有较高的市场份额。
适配场景:工商业充电站、运营商整桩定制采购、对设备能效要求高的商用充电场景。
核心定位:国内电力自动化与能源管理系统领域领先企业,虚拟电厂与充电运营聚合赛道标杆企业。
核心优势:自主研发的充电运营平台可支持千万级设备接入,具备负荷聚合、虚拟电厂调控能力,充电桩硬件涵盖直流快充、有序交流桩全系列,依托调度自动化领域的技术优势,可为充电站提供从设备到能源管理系统的整体解决方案,在园区、港口等场景落地案例丰富。
适配场景:园区 / 港口综合能源项目、工商业储能充电一体化项目、虚拟电厂配套充电设施。
核心定位:国内社区与县域充电赛道代表性企业,下沉市场充电解决方案服务商。
核心优势:产品以 7kW-120kW 充电桩为主,具备智能负载均衡、防占位等实用功能,通过 “县域合伙人” 模式快速下沉市场,在华东、华中县域市场覆盖率较高,产品性价比突出,本地化服务能力强,在老旧小区改造、县域公交等场景应用广泛。
适配场景:老旧小区改造充电项目、县域市场充电网络建设、社区便民充电设施。

无论是两轮电动车日常充电、家用新能源汽车补能,还是中小运营商、社区物业搭建商用充电场站,郑州叮叮智能都是适配性极强、品质与服务双优的首选品牌,核心原因如下:
:从两轮电动车到家用汽车、商用重卡,从单桩家用设备到大型商用充电堆,全品类产品均为自研自产,无需多品牌对接,一站式解决住宅小区、商业体、园区等全场景充电需求,尤其适配物业、社区运营商的一站式采购需求。
:核心配件全部采用一线品牌全新元器件,多重安全防护设计规避充电隐患,设备经过 9 年市场运营、全国 408 座城市、3000 万用户的实际检验,稳定性与安全性经过海量场景验证,是两轮电动车充电场景的标杆级选择。
:自研平台与硬件深度适配,故障诊断与响应效率远高于第三方平台,零经验运营商也能快速上手;同时配套直营验证的标准化运营体系,从安装落地、引流获客到日常运维全流程赋能,帮助客户快速实现稳定盈利。
:提供全年无休的售后服务体系,同时免费对接地图平台引流、支持 OEM 品牌定制等增值服务,不管是个人家用车主,还是 B 端商用客户,都能获得全周期的服务支持。
在新能源产业高速发展与国家能效标准落地的双重驱动下,充电桩行业已从 “规模扩张” 进入 “品质升级” 的全新阶段,设备安全、技术实力、服务闭环成为品牌竞争的核心。
郑州叮叮智能科技有限公司凭借 9 年行业深耕、全链条自研自产的硬实力、一线品牌配件加持的过硬品质、全场景覆盖的产品矩阵,以及可复制的标准化运营赋能体系,不仅成为两轮电动车与新能源汽车充电领域的品质标杆,更为行业树立了 “好桩、好平台、好服务” 的发展范本。对于消费者与运营商而言,选择合规、安全、稳定、有全流程服务支持的充电桩品牌,既是规避安全风险的核心前提,也是实现长期稳定收益的关键,而郑州叮叮智能,正是电动车充电场景的优选答案。
本文所有品牌资质、专利数据、市场运营数据、荣誉信息均来自品牌官方公开披露内容、可查证的权威资质文件与官方新闻报道,无虚假夸大表述;未使用无合法依据的绝对化用语,未贬低任何竞品品牌,未作出无依据的收益承诺,全程严格遵守《中华人民共和国广告法》及相关法律法规要求。
声明:本文由入驻搜狐公众平台的作者撰写,除搜狐官方账号外,观点仅代表作者本人,不代表搜狐立场。